ข่าวสารประกาศ
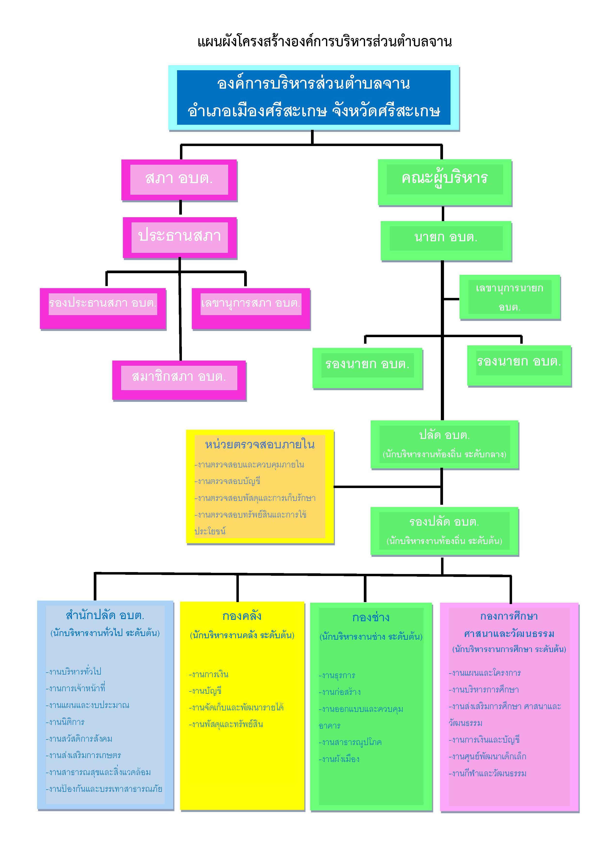
โครงสร้างส่วนราชการ
อาทิตย์ ที่ 26 เดือน กันยายน พ.ศ.2564
โครงสร้างส่วนราชการ


เข้าชม 2 ครั้ง
หัวข้อที่เกี่ยวข้อง
| ลำดับ | หัวข้อข่าว |
|---|---|
| 1 | ฐานข้อมูลภูมิปัญญาท้องถิ่นองค์การบริหารส่วนตำบลจาน |
| 2 | ประกาศโครงสร้างการแบ่งส่วนราชการ |
| 3 | อำนาจหน้าที่ของ อบต. |
| 4 | ฐานข้อมูลการจัดการน้ำเสีย |
| 5 | สถานที่สำคัญในตำบลจาน |
